你可能听说过“国际经济组织”这个词,但你真的了解它是什么吗?它就像全球经济的幕后操盘手,又像是一个巨大的权力游戏棋盘。今天,我们就来聊聊这个看似高大上,实则充满争议的“名词解释国际经济组织”。

国际经济组织:全球经济的“ invisible hand”?
国际经济组织,这个听起来像是教科书里的概念,实际上是一个由多个国家或团体组成的组织,它们通过签订条约或协议,共同推动经济目标的实现。简单来说,它就像一个全球经济的“居委会”,负责协调各国的经济政策,解决贸易纠纷,甚至在全球金融危机中扮演救火队员的角色。
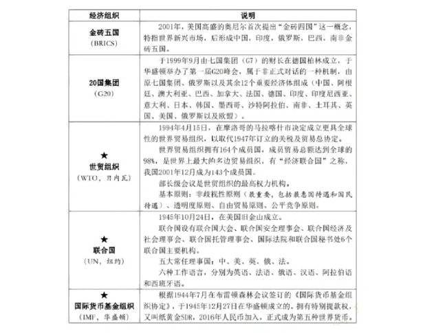
但你知道吗?这个概念最早可以追溯到19世纪中叶,那时候的国际电信联盟和国际气象组织算是早期的代表。不过,真正让国际经济组织“火”起来的,还是二战后那些重量级组织的出现,比如国际货币基金组织(imf)、世界银行和《关税与贸易总协定》(gatt)。这些组织的存在,让全球经济不再是各国“单打独斗”的舞台,而是变成了一个需要“团队合作”的大棋盘。
国际经济组织:权力的游戏,还是公平的裁判?
表面上看,国际经济组织像是一个公平的裁判,制定规则,调解争端。但事实上,它更像是一个权力的游戏场。比如,imf和世界银行的投票权分配,基本上是由各国的经济实力决定的。这意味着,发达国家在这些组织中拥有更大的话语权,而发展中国家往往只能扮演“配角”的角色。
这种“权力不对等”的现象,让国际经济组织常常陷入争议。有人认为,这些组织在推动全球经济一体化的同时,也在某种程度上加剧了贫富差距。比如,wto的规则往往偏向于保护发达国家的利益,而忽视了发展中国家的特殊需求。这种“不公平”的现象,让国际经济组织的“裁判”角色显得有些尴尬。
国际经济组织:全球化进程中的“双刃剑”
国际经济组织对科技行业的影响,可以说是“双刃剑”。一方面,它们通过制定国际规则,推动了科技行业的全球化发展。比如,wto的《信息技术协议》(ita)就极大地促进了全球信息技术产品的自由贸易。另一方面,这些组织也成为了科技行业“权力斗争”的舞台。比如,美国和中国在wto中的贸易摩擦,往往涉及到科技行业的核心技术问题。
但你有没有想过,国际经济组织在推动全球化的同时,也在某种程度上“扼杀”了创新?比如,一些国际规则可能会限制各国在科技领域的自主创新能力,因为它们需要遵循统一的国际标准。这种“标准化”的要求,虽然有助于全球市场的统一,但也可能抑制各国在科技领域的独特发展。
国际经济组织:未来的挑战与变革
面对全球经济的复杂变化,国际经济组织也面临着巨大的挑战。比如,如何在数字化时代重新定义国际经济规则?如何在气候变化的背景下推动绿色经济的发展?这些问题,都需要国际经济组织拿出新的解决方案。
但变革从来都不是容易的事情。国际经济组织的决策机制往往比较僵化,各国之间的利益博弈也让变革变得更加困难。比如,wto的改革就一直陷入僵局,因为各国在规则制定上难以达成一致。这种“僵局”,也让国际经济组织的未来充满了不确定性。
结语:国际经济组织的未来,掌握在谁手中?
国际经济组织,这个全球经济的“幕后操盘手”,未来会走向何方?是继续扮演“权力的游戏”角色,还是真正成为一个公平的“裁判”?这不仅取决于各国的智慧,更取决于我们每个人的选择。
记住,国际经济组织不是万能的,它只是一个工具。真正的力量,还是掌握在各国政府和人民手中。所以,下次当你听到“国际经济组织”这个词时,不妨多问几个“为什么”,因为这不仅仅是一个名词解释,更是一个关乎全球经济未来的重要议题。
